首页 > 全部 > 德育材料 > 1 共建健康城镇,共筑健康防线 践行爱卫使命,守护师生健康——2026年之墨学校第38个爱国卫生月活动方案

1 共建健康城镇,共筑健康防线 践行爱卫使命,守护师生健康——2026年之墨学校第38个爱国卫生月活动方案

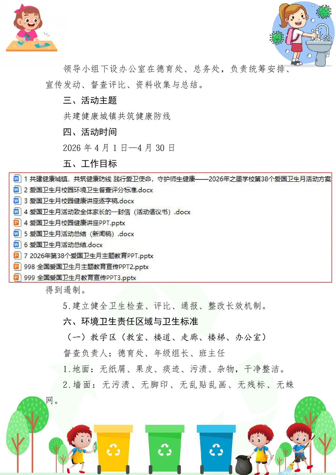
第 38 个爱国卫生月全程参与,看着校园从里到外焕新,真的超有成就感! 教室擦得锃亮,操场无死角清扫,宿舍整整齐齐像样板间,食堂连桌腿都干干净净~ 一个月的爱卫月,养出了随手讲卫生的好习惯,也爱上了这个干干净净的校园 以后也要做校园健康小卫士,让之墨校园一直美下去~ 活动材料: 1 共建健康城镇,共筑健康防线 践行爱卫使命,守护师生健康——2026年之墨学校第38个爱国卫生月活动方案 2 爱国
德育材料 基础会员免费 3人购买
价格: 20.00 原价:¥20.00
收藏
  • 资源介绍
手机端访问

推荐资源

客服

扫码添加客服微信

热线

官方客服

如遇问题,请联系客服为您解决

电话客服:18888888888

客服微信:zmls2222

工作时间:9:00-18:00,节假日休息

公众号

扫码关注微信公众号