首页
全部材料
少先队材料
德育材料
工作计划
工作总结
活动方案
课件教案
安全相关
校本课程
其他分类
会员特权
精选文章
帮助中心
首页
>
全部
>
德育材料
> 小学分年级德育目标要求 习惯要求 常规要求
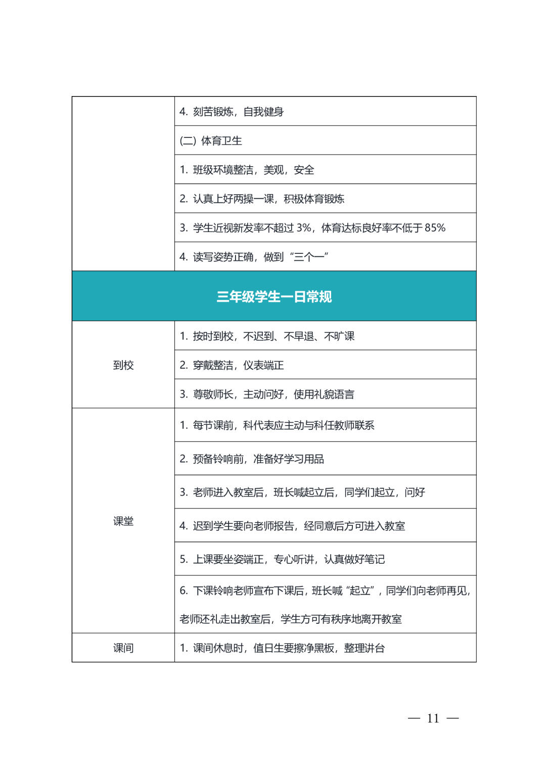
小学分年级德育目标要求 习惯要求 常规要求
资源简介:小学分年级德育目标要求 习惯要求 常规要求
德育材料
高级会员免费
233人购买
价格:
20.00
原价:¥20.00
收藏
立即购买
资源介绍
手机端访问
推荐资源
“传承敬老美德 共筑温情重阳”-重阳节活动方案
¥20.00
82人购买
学校精细化管理之|小学学生管理工作手册
¥20.00
165人购买
干货来啦|学校精细化管理之中学生管理手册
¥20.00
103人购买
少先队大队辅导员管理工作手册含六年级队课
¥40.00
560人购买
完善的德育工作指南-小学德育工作手册
¥39.90
441人购买
学校德育工作制度汇编
¥20.00
275人购买
--
客服
扫码添加客服微信
热线
官方客服
如遇问题,请联系客服为您解决
电话客服:18888888888
客服微信:zmls2222
工作时间:9:00-18:00,节假日休息
公众号
扫码关注微信公众号
顶部