首页
全部材料
少先队材料
德育材料
工作计划
工作总结
活动方案
课件教案
安全相关
校本课程
其他分类
会员特权
精选文章
帮助中心
首页
>
全部
>
活动方案
> 少年有梦 追光而行2025年小学毕业典礼活动方案
少年有梦 追光而行2025年小学毕业典礼活动方案
资源简介:少年有梦 追光而行2025年小学毕业典礼活动方案 单独活动方案
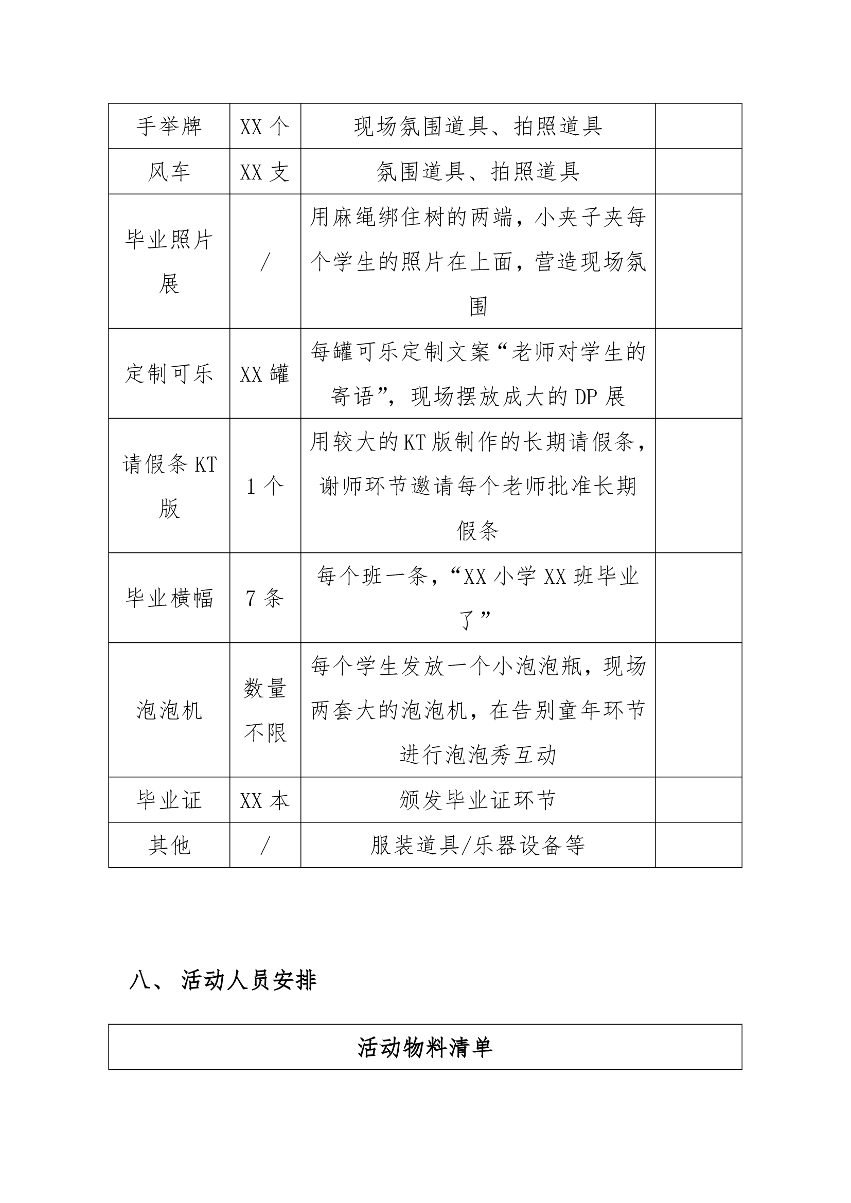
活动方案
基础会员免费
57人购买
价格:
9.90
原价:¥9.90
收藏
立即购买
资源介绍
手机端访问
单独活动方案,完善版16页可编辑
推荐资源
学校开学诵读经典活动方案 ‖安排
¥9.90
7人购买
--
客服
扫码添加客服微信
热线
官方客服
如遇问题,请联系客服为您解决
电话客服:18888888888
客服微信:zmls2222
工作时间:9:00-18:00,节假日休息
公众号
扫码关注微信公众号
顶部