首页
全部材料
少先队材料
德育材料
工作计划
工作总结
活动方案
课件教案
安全相关
校本课程
其他分类
会员特权
精选文章
帮助中心
首页
>
全部
>
其他分类
> 小学版2025年毕业典礼全套材料_离别即成长这场毕业典礼把仪式感玩明白了
小学版2025年毕业典礼全套材料_离别即成长这场毕业典礼把仪式感玩明白了
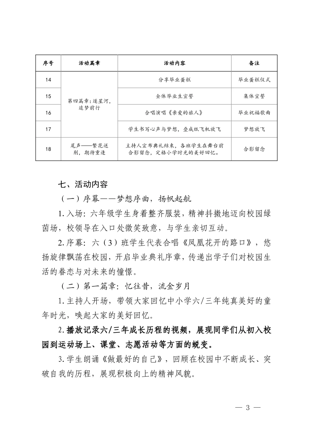
资源简介:参加完孩子小学毕业典礼我才知道原来离别可以这么浪漫每个环节都像精心设计的电影镜头每一帧都戳中泪点…开场《凤凰花开的路口》响起时孩子们清澈的歌声回荡在校园看着他们整齐的校服、认真的模样突然发现曾经的小不点已经长成有模有样的少年了大屏幕播放成长视频的瞬间运动会上加油呐喊的身影课堂上积极举手的模样那些被时光藏起来的回忆全都在这一刻涌了出来
其他分类
基础会员免费
87人购买
价格:
30.00
原价:¥30.00
收藏
立即购买
资源介绍
手机端访问
小学版本的毕业典礼全套
链接可以直接下单
推荐资源
干货来啦|学校精细化管理之中学生管理手册
¥20.00
103人购买
全员育人导师工作手册 含方案制度全套表格
¥20.00
144人购买
中小学双减及五项管理工作手册
¥40.00
184人购买
班主任工作手册
¥20.00
152人购买
--
客服
扫码添加客服微信
热线
官方客服
如遇问题,请联系客服为您解决
电话客服:18888888888
客服微信:zmls2222
工作时间:9:00-18:00,节假日休息
公众号
扫码关注微信公众号
顶部